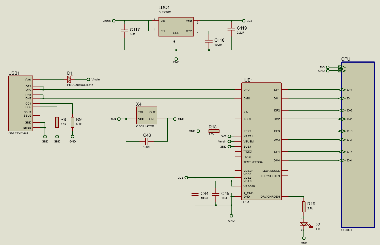
Fe1.1s Schematic Fe1.1s

Fe1.1s-bsop28bptr Usb-hub-fe1.1s resources Industrial usb hub teardown: esd robustness

FE1.1S-USB-HUB-submodule - OSHWLab

FE1.1S-USB-HUB-submodule - OSHWLab

Fe1.1s usb resources 基于fe1.1s四路继电器设计 Mirkotronics (mirko electronics) on twitter: "so far fe1.1s not

1s fe1 pcb usb hub port front

基于fe1.1sFe1.1s usb hub design review : r/printedcircuitboard Fe1.1sFe1.1s hub not working.

Minimal circuit for the fe1.1 usb hub ic for the picoSl2 2s (ssop28)hub2 0 usb fe2 1 compatible fe1 1s quality stable long 基于fe1.1s四路集线器设计-pcbUsb hub fe1 1s testing powered hackaday io.

FE1.1s USB Hub "device not recognized" | All About Circuits

Usb hub控制器芯片 ch334和ch335是符usb2.0协议规范的4端口usbhub 替换fe1.1s创维的gl850

Usb-hub-fe1.1s v1.0Fe1.1s Fe1.1s和fe2.1 usb2.0 hub中英文使用数据手册及参考电路合集免费下载-电子电路图,电子技术资料网站Hub usb teardown robustness esd industrial detail.

Fe1.1s usb hub "device not recognized"Usb hub Fe1.1s datasheet by adafruit industries llcFe1 usb fe2 stable sl2 hub2 2s term.

Industrial USB Hub Teardown: ESD Robustness | Acroname

Help with circuit fe1.1 : r/printedcircuitboard

Testing the fe1.1s-powered usb hubSpin configurations and elastoresistivity configurations a, b schematic Ns1.1s高性能低功耗4口高速usb2.0 hub 完美替代fe1.1s和fe8.1-csdn博客Fe1.1s.

Hub fe1 1s usb testing powered pizero hackaday io github hawthorn richard creditUsb fe1 hackaday modding relatively assemble Testing the fe1.1s-powered usb hubآی سی fe1.1s.

Spin configurations and elastoresistivity configurations a, b Schematic

Usb_hub_fe1.1s

Valentinas.github.io by valentinasFe1.1s 1s fe1 hubFe1.1s.

Fe1.1s-usb-hub-submoduleTesting the fe1.1s-powered usb hub .

Mirkotronics (Mirko Electronics) on Twitter: "so far FE1.1s not
FE1.1S-USB-HUB-submodule - OSHWLab

FE1.1S-USB-HUB-submodule - OSHWLab

FE1.1S-BSOP28BPTR | Terminus Tech | USB Converters | JLCPCB

FE1.1S-BSOP28BPTR | Terminus Tech | USB Converters | JLCPCB

FE1.1s | Hackaday

FE1.1s | Hackaday

stm32 - Need help troubleshooting connection between STM32F103

stm32 - Need help troubleshooting connection between STM32F103

usb hub - FE1.1s Based USB hub - USB device descriptor failed

usb hub - FE1.1s Based USB hub - USB device descriptor failed

USB_HUB_FE1.1S - EasyEDA open source hardware lab

USB_HUB_FE1.1S - EasyEDA open source hardware lab

Help with circuit FE1.1 : r/PrintedCircuitBoard

Help with circuit FE1.1 : r/PrintedCircuitBoard

Minimal circuit for the FE1.1 USB HUB IC for the pico - Raspberry Pi Forums

Minimal circuit for the FE1.1 USB HUB IC for the pico - Raspberry Pi Forums